昨天看到群里有同學提出了一個建模方面的問題,是香港汽車公園的設計方案,我們先來了解一下這棟建筑。

由Interface Studio Architects建筑事務所呈現的香港汽車公園設計方案,設計旨在將車浪漫化,將其定義為一種生動的城市要素,激發城市活力,同時在設計中融入可持續策略。另外停車空間還包含旋轉式空間,商店,餐飲,景觀等元素。車在這里被賦予新的意義,設計還增加了雨水收集系統,這個系統同時還能為首層的運動場提供用水。汽車公園成了一個民用綜合設施,包括各種元素,它們旋轉上升形成生動的環形流通系統。
第一眼看上去,感覺結構穿插,遮擋較多,無從下手,其實冷靜下來分析一下其實主體結構是有一根連續循環的線組成的。

再來看看頂視圖,有種環環相扣的感覺,那我們就從頂視圖入手。

1.首先在頂視圖用二維線畫出大致的走線。(時間關系這里只展示建模思路,請自動忽略掉一些細節)

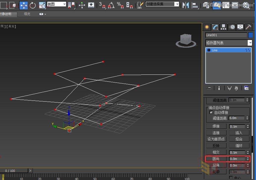
2.透視圖將線段提拉,讓線立體起來。

3.完成后選擇所有的點,進行圓角操作。

4.如果一些角比較尖,可以單獨進行圓角操作,圓角后如圖。

情非得已
3ds Max實例教程:冰爽夏日餐桌場景2011-09-02
室內燈光表現中異型暗藏燈打法2010-11-12
室外教程:室外夜景圖制作過程2010-10-28
3DsMAX制作漂亮的高貴首飾流程2010-09-02
3ds MAX實例教程:制作汽車輪胎并給輪胎建模2010-06-27
3D MAX新增Autodesk材質來制作環保概念車2010-06-12
3D MAX使用放樣建模方法給步槍建模2010-06-12
3D MAX使用NURBS方法給貪吃蟲建模2010-06-12
3D MAX實例教程:制作漂亮的盆景花朵2010-05-27
3D MAX實例教程:制作游戲風格場景2010-05-27
3DXMAX制作歐式古典風格的雕花建模
相關文章18652017-09-24
3ds Max實例教程:模型轉化浮雕效果
相關文章7112017-09-24
3DS MAX詳細解析花瓶布線教程
相關文章10812017-09-24
3ds MAX繪制逼真的勞力士手表效果圖
相關文章8992017-09-22
3DMAX實例教程:制作飄揚的旗幟效果圖
相關文章63402016-06-12
3ds Max給羅馬萬神殿穹頂建模教程
相關文章36122016-06-12
3DMAX建模教程:新手速成建筑動畫
相關文章42262016-06-12
3DMAX給室外建筑樓房單體渲染效果
相關文章36522016-06-12
