情非得已
C4D制作國慶華誕70周年立體字2019-10-21
C4D制作逼真的可口可樂易拉罐模型2019-03-04
C4D制作呆萌的小黃人建模教程2019-03-04
C4D教程:高級渲染技巧之卡通場景2019-02-23
C4D詳細解析萌萌噠小兔子建模教程2018-06-06
C4D制作帶墨鏡的小烏龜建模教程2018-06-06
C4D制作逼真的樂高小汽車建模教程2018-06-06
C4D實例教程:高級材質渲染案例2018-03-13
C4D制作大衛雕塑渲染教程2017-12-28
C4D制作幾何圖形組成的山峰場景教程2017-12-25
C4D制作國慶華誕70周年立體字
相關文章25212019-10-21
C4D毛發系統做逼真的化妝刷
相關文章18122019-10-21
C4D制作立體特效的藥瓶
相關文章12872019-08-15
C4D制作紅色風格機械風格立體字
相關文章18862019-08-09
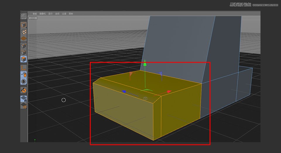
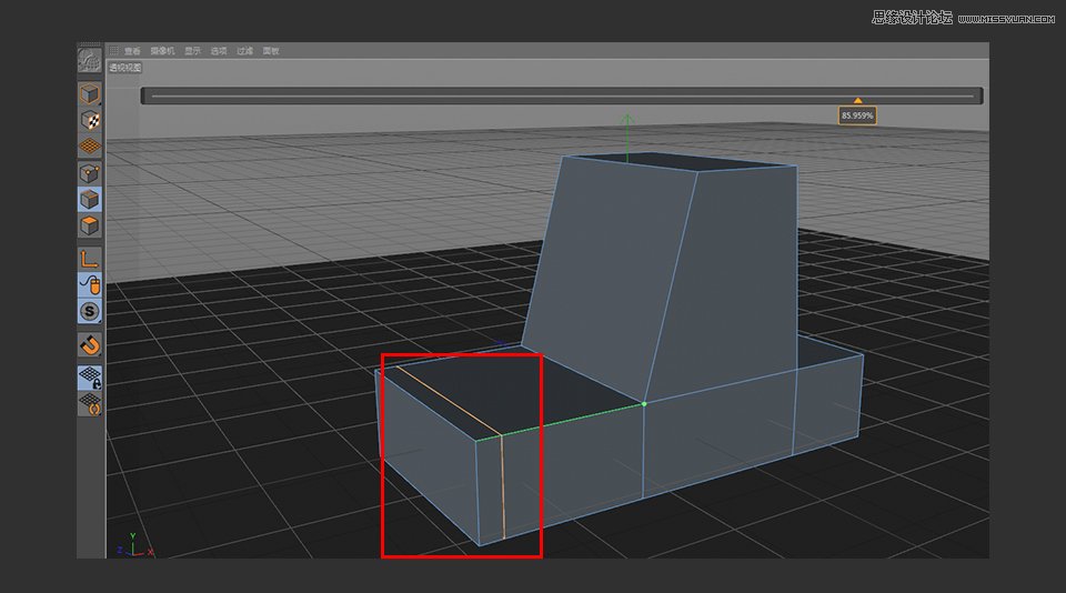
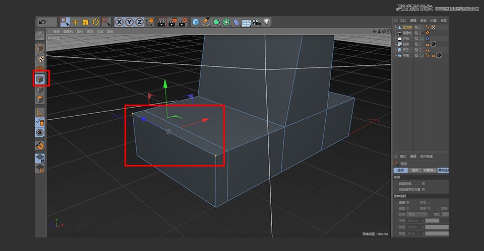
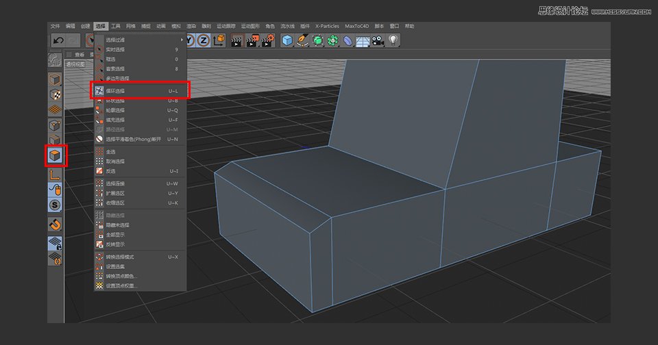
C4D教程:三維場景中模型為什么要倒角
相關文章5702019-07-22
C4D教程:制作超簡單小球動畫
相關文章10702019-07-11
C4D制作逼真的草莓建模及渲染
相關文章23312019-03-26
C4D制作小黃人飛碟建模及渲染教程
相關文章14442019-03-26
